最近,《凯利蓝皮书》公布了2019年十大最好的家用车评选明细,可作为最专业的汽车奖项评选网站,他们此次的榜单却备受质疑,传统的轿车竟没有一款入围,什么情况?
他们认为:随着时间的推移、使用需求的进化,通过销售趋势和消费偏好调查显示,越来越多的家用车消费者开始考虑SUV、MPV,而不是轿车,因为多样化的用车场景和多功能性的需求,正在放大SUV和MPV的优势,受空间和底盘高度限制,轿车并不能全面地满足家用场景。
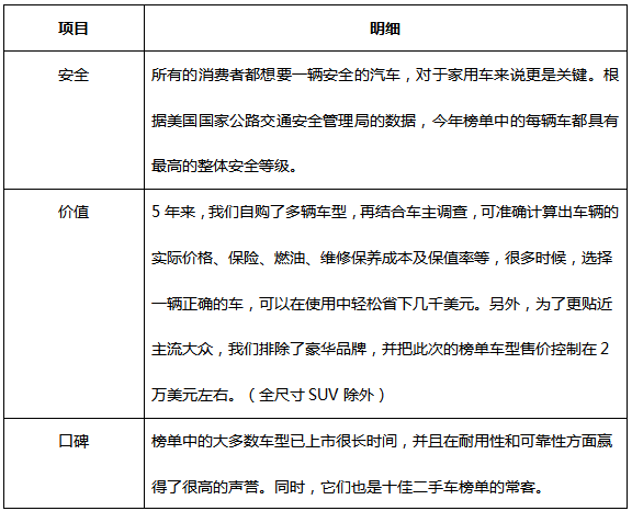
为了进一步理解,下表为2019年《凯利蓝皮书》家用车主要评选标准(车载娱乐译制):
好了,下面让我们看看最终的获胜者,它们中的绝大多数在国内都可以买到。
5人座紧凑级SUV
本田CR-V
CR-V安全、可靠、实用,内部空间宽敞、技术成熟并且得益于强大的保值率,买它是一种明智的省钱选择。同时,无论1.5T无论增压版本,还是2.0L混动版本,它们的效率都非常高,除了噪音比上代车型略高,CR-V基本没啥槽点,它也是全美最受欢迎的车型之一,并在20多年前帮助本田创造了一个新的细分市场。
斯巴鲁森林人
森林人在美国很好用,它在城市街道、山路、山地越野和冰雪路面都有比较出色的表现,新款车型在乘坐和装载空间上的进步也比较明显。另外,森林人还提供了标准的EyeSight安全套件,包括自适应巡航、主动刹车和车道偏离预警等。
车载点评:CR-V没啥好说的,它在国内也很受欢迎,也算保值神器。考虑森林人需要注意,碍于进口的身份,森林人的配件供应周期和维修保养价格略贵, 保值率也不算太好,除了标志性的全时四驱,相比同级对手,它并没有太多优势。
7人座中级/中大级SUV
雪佛兰Travease
作为一个设备齐全的家庭搬运工,Travease可提供全轮驱动和最多八个座位,以及六个USB端口和10个杯架等方便的便利设施。第3排座椅比你想象的更宽敞,有足够的空间供青少年使用,并可轻松进入。另外,Traverse还拥有充足的后备箱空间,可容纳婴儿车等大件儿。
本田Pilot
CR-V一样,Pilot非常全面,引擎盖下是一个标准的V6发动机,提供可选的全轮驱动系统。并且所有的Pilot都配备了Honda Sensing。这套安全和驾驶辅助功能包括自适应巡航、主动刹车和车道保持等功能。
丰田汉兰达
汉兰达一直是家用车的翘楚。它提供了可靠性,宽敞的内部空间以及混合动力系统。汉兰达第二排和第三排的座椅很舒适,两个后排座椅放倒后地板是扁平的,这样可以更容易地装载大件物品。另外,汉兰达还标配了丰田的Tss-P主动安全套件,包括自适应巡航、主动刹车、自动远近光灯等。
大众途昂
如果你还需要更大的空间,那么途昂是个好选择,你可以把成年人塞进第三排座椅,就算长途旅行他们也不会抱怨,因为无论哪一排座位,途昂都提供了相当出色的空间。另外,途昂的驾驶感受很新鲜,完全不同于日系,它在过弯时有掌控感,公路行驶也能提供不错的厚重感和高级感。
车载点评:不可否认汉兰达拥有出色的产品力,但国内有实力的7座SUV选择还是太少,如果雪佛兰Travease和本田Pilot国产,汉兰达还会加价吗?另外,就算它在国内加价,仍没有提供标配的Tss-P主动安全系统,多少有些不厚道。
全尺寸SUV
福特征服者
征服者刚刚经过大改款,由F-150的平台改进后而来,并采用了铝制车身,减重300磅。3.5T双涡轮增压发动机,最大功率375PS,10速变速箱是标准配置,它的动力和燃油经济性在同级中相当出色。
车载点评:全尺寸SUV大多是兵团作战,比如福特征服者和林肯领航员、雪佛兰萨博班和凯迪拉克凯雷德。相比GM家的大V8们,福特家的优势是燃油经济性,领航员的销量已证明了市场的认可,而作为入门版“领航员”,征服者的吸引力是性价比,目前平行进口的XLT最低配报价在65万元左右,比萨博班便宜了30多万,值得考虑。
MPV
克莱斯勒大捷龙
大捷龙已有35年的历史,它的功能性很强。较低的腰线和较高的座椅营造了很好的驾乘视野,动力是经典的3.6L六缸发动机,最大功率287PS,匹配9速变速箱,行驶质感相当平顺。另外,从数据来看,最新一代大捷龙的质量稳定性也有所提高,它没那么容易出问题了。
本田奥德赛
奥德赛也同样提供了6缸发动机,它拥有丰富的座椅布局和宽敞的空间,功能强大的内饰设计令人印象深刻。更难得的是,奥德赛提供了媲美轿车的驾驶感受,灵活、轻巧,再加上出色的油耗,奥德赛是很经济的家用之选。
丰田塞纳
虽然已经很多没有换代改款,但塞纳一直在革新配置,包括大尺寸的液晶屏幕、3.5L六缸发动机、兼容CarPlay的多媒体系统和标配的Tss-P主动安全系统等。另外,带有全时四驱系统的版本,也是塞纳在同级中独有的。
车载点评:大捷龙和塞纳在国内可以通过平行进口购买,两者的售价分别在41.00万元和50.00万元左右,从性价比来看,它俩都不如GL8靠谱。另外,国产奥德赛和美版差别还是比较大的。
总结
环境和国情决定需求,老美的假期时间长,他们也喜欢带着老人和孩子一起开车出去玩,所以能拉能跑的SUV/MPV非常实用,但对于我们来说,如果你注重经济性、家庭成员较少、也没有太多时间自驾,那么轿车也是合理的选择。
无所谓,起码《凯利蓝皮书》为我们提供了详细的各级别SUV/MPV选购指南,你更钟意哪辆呢?
推荐
驾驶乐趣的巅峰,测试丰田GR YARIS,如何成就传奇?
ams车评18.99万元起!全新smart #5 EHD超级电混开启预售
车视头条独家冠名!东风岚图助力2025武汉网球公开赛 共启网坛巅峰时刻
宇尘说车为梦想挥拍!岚图汽车青少年网球公益课堂开讲
智电车讯连续亮相央视春晚与秋晚,长安启源彰显央企品牌实力
智电车讯5位汽车大咖的极限48小时
汽车商业评论把钱包准备好 本周四款新车来袭 比亚迪唐L六座版领衔
鬼斗车“金九”造车新势力:零跑首破6万辆,月销4万以上敢称头部否?
道哥说车紧凑型SUV卖爆了!1-8月销量榜单出炉 10款销量超十万 博越L第四
鬼斗车京津冀新能源汽车挑战赛结束 跟我视驾代表媒体评审发言
跟我视驾杭州牌库里南技术平权还是堆料之王?极氪9X登场40万级豪华SUV
跟我视驾都说国内汽车行业“卷”,到底赚不赚钱?
车域无疆评论
暂无评论,抢占沙发